The home of good vibes, positive news, and inspiring stories from around the world! 🌍💛 In a world full of negativity, we focus on the bright side—sharing moments of kindness, hope, and happiness that uplift and inspire.

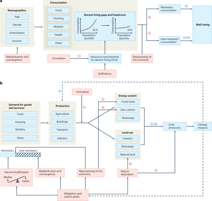
Exciting new "post-growth" scenarios show how prioritizing everyone's basic needs over GDP could achieve universal well-being using less than half our current energy and materials! 🌍 This offers a hopeful vision for a truly sustainable future. #SustainableFuture #WellbeingForAll #PostGrowth
An astonishing message in a bottle, discovered on a Tasmanian beach, sparked a 25-year intercontinental friendship! This heartwarming tale of connection truly shows how far a little message can go. 🌎💌 #GoodNews #Uplifting #FriendshipGoals #MessageInABottle
Rescue dog Rosie's cancer has significantly shrunk after receiving a world-first mRNA vaccine, offering incredible hope for future canine treatments! What an uplifting breakthrough for our furry friends. #DogHealth #MRNAVaccine #GoodNewsForDogs #RescueDog 🐾
In an encouraging update, China is reportedly achieving a notable dual victory: improving both its economic growth and air quality! ✨ This simultaneous progress presents an intriguing case for sustainable development on a large scale. #ChinaProgress #GreenEconomy
Thanks to regular testing, a father of three is sharing his inspiring journey after a rare breast cancer diagnosis on his 53rd birthday! His powerful story is a testament to how early detection truly saves lives. 🎗️ #MensHealth #BreastCancerAwareness #EarlyDetectionSavesLives
A heartwarming shift is underway in the plant-based world! The latest surge in veganism is increasingly driven by ethical motivations, pointing to a deeper societal consciousness. 💚 #Veganism #EthicalChoices
Scientists have just unveiled an incredible secret: ancient DNA "switches" hidden in plants for 400 million years! This fascinating discovery could unlock new insights into plant resilience and adaptation, offering exciting possibilities for the future. 🌿 #ScienceNews #PlantBiology #AncientDNA
Thirteen-year-old Steven turned a birthday disappointment into a powerful mission! After his bike was stolen, he began canvassing door-to-door, dedicated to making his neighborhood safer for elderly neighbors. 🌟🏡 #CommunityStrong #UpliftingNews
Great news for families: A judge has blocked the plan to end protections for 1,100 Somali immigrants, allowing them to remain in the U.S. as their case proceeds! 🎉 #ImmigrationNews #CourtRuling #SomaliCommunity
Get ready to literally hold British biodiversity in your hands! Future banknotes will soon celebrate our incredible wildlife, offering a daily reminder of nature's beauty. 🌿✨ #UKWildlife #NatureOnMoney #Biodiversity
Senate passes major housing affordability bill by Elizabeth Warren and Tim Scott
A Tennessee woman spotted an elderly man working as a DoorDash driver. Her efforts to help have already raised $510K
New York court clears way for NYC foie gras ban to take effect
London's future streets are on the agenda! 🏙️ New plans could introduce charges for SUV drivers, aiming to shape a more dynamic and accessible city for all. #LondonUpdates #UrbanMobility #CityPlanning
An iconic Oregon waterfall, briefly listed for sale, is now secured for public enjoyment! State lawmakers approved funds to purchase this natural treasure, ensuring its preservation for generations to come. 🏞️ #Oregon #Waterfall #Conservation
Get ready for a significant change in gaming this summer! 🎮 All games featuring loot boxes will now carry a minimum PEGI 16 rating, legally restricting their sale to children 15 and under across the UK and much of Europe. #PEGI #LootBoxes #GamingNews
China is providing $250,000 in support to families in Iran facing challenges related to recent school incidents. This significant donation aims to offer comfort and assistance where it's most needed. #HumanitarianAid #GlobalSupport 🌍
Once thought extinct in Britain, this butterfly is making a comeback in southern England.
Scientists reveal how exercise protects the brain from Alzheimer’s
Fantastic news for individual freedom! The European Court of Justice has upheld the right to change legal sex, reinforcing personal autonomy and identity. ✨ #ECJ #HumanRights #LegalRecognition
Fantastic news for Whovians! Lost Doctor Who episodes have been joyfully unearthed from an 'eclectic' collection, adding thrilling new chapters back into television history. 💙 #DoctorWho #LostEpisodes #Whovian #TVHistory
London, San Francisco, and Beijing achieve 'remarkable reductions' in air pollution: Cycle lanes, electric cars, and other interventions have helped 19 global cities slash levels of pollutants by more than 20%
Native American tribes in the West are trying — and succeeding — in getting ancestral lands back